旧優生保護法に基づく優生手術等を受けた者等に対する補償金等の支給等に関する法律(きゅうゆうせいほごほうにもとづくゆうせいしゅじゅつとうをうけたものとうにたいするほしょうきんとうのしきゅうとうにかんするほうりつ、令和6年10月17日法律第70号。通称:強制不妊補償法)は、旧優生保護法に基づく優生手術等を受けた者に対する補償金等の支給に関する日本の法律である。
2019年(平成31年)4月24日に施行された「旧優生保護法に基づく優生手術等を受けた者に対する一時金の支給等に関する法律」が、2024年(令和6年)7月3日の最高裁判所大法廷判決(国家賠償請求訴訟の欄を参照)を受け、同法を全部改正する形で2024年(令和6年)10月17日に公布施行された。
ここでは、前身である旧優生保護法に基づく優生手術等を受けた者に対する一時金の支給等に関する法律についても解説する。
旧優生保護法に基づく優生手術等を受けた者に対する一時金の支給等に関する法律は、行政機関の文書以外では、強制不妊救済法(きょうせいふにんきゅうさいほう)、旧優生保護法補償金支給法(きゅうゆうせいほごほうほしょうきんしきゅうほう)などの通称で呼ばれることが多い。
成立の経緯
国家賠償請求訴訟
2018年(平成30年)1月30日、優生保護法による強制不妊手術を受けた宮城県在住の60代女性が、個人の尊厳や自己決定権を保障する日本国憲法に違反するとして、国家賠償を求めて仙台地方裁判所に提訴した。
この原告女性の代理人弁護士を始めとする184人の弁護士によって、2018年(平成30年)5月27日、全国優生保護法被害弁護団が結成された。2019年(令和元年)5月15日時点で、全国規模の一斉電話相談を5回実施するなど、被害者の救済に向けた全国的活動を行っている。
2019年(平成31年)3月5日時点で、同様の国家賠償請求訴訟が、札幌・仙台・東京・静岡・大阪・神戸・熊本の7地方裁判所に提起されている。原告は、60代から80代までの男女20人にのぼる。
2024年5月30日、旧優生保護法下で、聴覚障害のある夫(故人)が不妊手術を強いられたのは憲法違反だとして、福岡県の妻らが国に損害賠償を求めた訴訟で、福岡地裁は1644万5千円を支払うよう国に命じた。同種の訴訟は全国12地裁・支部で起こされ、一審判決は13件目。うち違憲判断は11件目、国への賠償命令は6件目。
2024年7月3日に最高裁判所大法廷が、旧優生保護法中のいわゆる優生規定(同法3条1項1号から3号まで、10条及び13条2項)を憲法13条、14条違反と判断し、国に対し賠償を命ずる判決を言い渡した。
法整備に向けた国会の動き
宮城県在住の60代女性の提訴を受けて、2018年3月6日には、超党派による「優生保護法下における強制不妊手術について考える議員連盟」(会長:尾辻秀久元厚生労働大臣)が、同年3月13日には、与党による合同ワーキングチーム(座長:田村憲久元厚生労働大臣)が、それぞれ発足した。
これらの検討を経て、2019年4月10日に、衆議院厚生労働委員長から提出され、4月11日に衆議院、4月24日に参議院をそれぞれ全会一致で可決された。しかし、前文に「真摯に反省し、心から深くおわびする」とするものの国に損害賠償責任があることを前提とするものではなかった。
2024年7月3日の最高裁判所大法廷判決を受けて、2024年10月1日に召集された第214回国会において、10月7日に衆議院地域活性化・こども政策・デジタル社会形成に関する特別委員長提出法案として、謝罪の言葉を前文に明文化し、損害の迅速な賠償を図るための補償金等の支払いを定めた「旧優生保護法に基づく優生手術等を受けた者等に対する補償金等の支給等に関する法律案」を提出、同日衆議院で全会一致で可決、10月8日に参議院で全会一致で可決、成立した。
旧優生保護法に基づく優生手術等を受けた者に対する一時金の支給等に関する法律
構成
- 前文
- 第1章 総則(第1条・第2条)
- 第2章 一時金の支給(第3条 - 第15条)
- 第3章 旧優生保護法一時金認定審査会(第16条 - 第20条)
- 第4章 調査等及び周知(第21条・第22条)
- 第5章 雑則(第23条 - 第30条)
- 附則
支給対象者と額および申請期間
支給対象になる人
優生手術等を受けた生存する本人で、具体的には次に該当する人である(第2条第2項)。
- 優生保護法が施行されていた期間(1948年9月11日~1996年9月25日)に、旧優生保護法に基づいて優生手術を受けた人(旧優生保護法に基づいて不妊手術を受けた元ハンセン病患者も受給対象である)
- 優生保護法が施行されていた期間(1948年9月11日~1996年9月25日)に、旧優生保護法に基づかない不妊手術または放射線の照射により生殖機能を失わせる手術を受けた人
支給対象にならない人
母体保護や疾病の治療を目的とした、優生思想に基づかないことが明らかな不妊手術を受けた人。厚生労働省は一例として、次に該当する人などとしている。
- 子宮内膜症や卵巣のう腫、卵巣がんなどの婦人科疾患の治療、精巣がんなどの男性生殖器疾患の治療を目的とした卵巣や精巣の摘出手術を受けた人
- 分娩に伴う大量出血などの救命処置、腹部・骨盤部などの手術の際に、やむなくまたは偶発的に生殖機能が失われてしまった人
また、優生保護法が改正された現行の母体保護法下など、優生保護法が施行されていた期間(1948年9月11日~1996年9月25日)外に、優生思想に基づいた不妊手術または放射線の照射により、生殖機能を失わせる手術を受けた人は、支給対象にはならない。
支給額
320万円(第4条)
この一時金は、非課税である。また、老齢年金、障害年金、生活保護制度の最低生活費などの公的扶助の受給者も、受け取ることができる(第15条)。
支給申請期間
2019年4月24日から2029年4月23日までの10年間(第5条第3項)。ただし旧優生保護法に基づく優生手術等を受けた者等に対する補償金等の支給等に関する法律の施行により2025年1月16日で終了。
受付・相談窓口
各都道府県に受付・相談窓口が設置されている。また、こども家庭庁には制度全般に関する相談窓口が設置されている。
・都道府県 受付・相談窓口一覧
・こども家庭庁旧優生保護法一時金に関する相談窓口
電話:03-3595-2575(10:00~17:00、月~金、土・日・祝日・年末年始を除く)
ファックス:03-3595-2753 メール:ichijikin@cfa.go.jp
また、優生保護法被害弁護団の相談窓口でも、相談することができる。
なお、2019年4月24日付で、厚生労働省子ども家庭局母子保健課長が、各都道府県母子保健主管部(局)長に宛てた、一時金の請求等に関する事務の取扱いについての通知には、「相談支援」の項目に、「請求者が相談・請求をしやすい体制整備を都道府県において行うこと」とある。
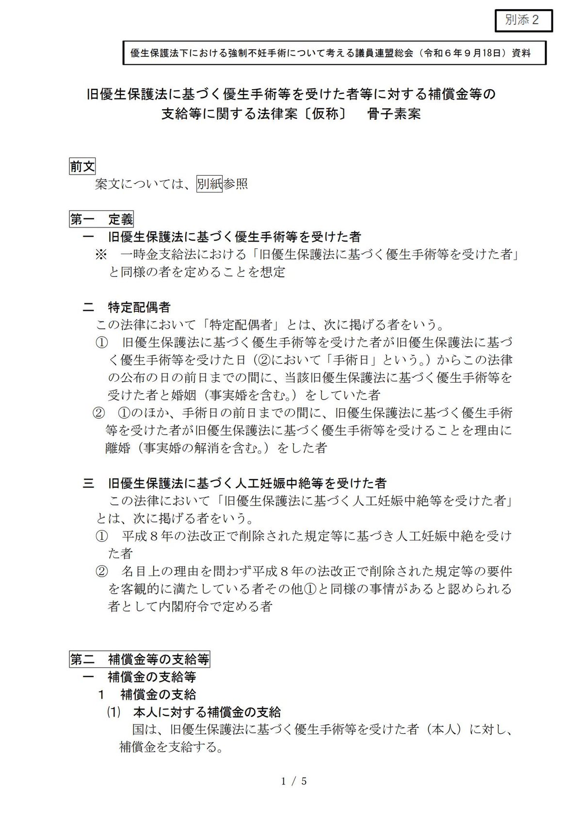
旧優生保護法に基づく優生手術等を受けた者等に対する補償金等の支給等に関する法律
構成
- 前文
- 第1章 総則(第1条・第2条)
- 第2章 補償金等の支給
- 第1節 補償金の支給(第3条―第9条)
- 第2節 優生手術等一時金の支給(第10条―第14条)
- 第3節 人工妊娠中絶一時金の支給(第15条―第19条)
- 第4節 支給の調整(第20条―第22条)
- 第5節 雑則(第23条―第27条)
- 第3章 旧優生保護法補償金等認定審査会(第28条―第32条)
- 第4章 調査及び検証等並びに周知(第33条・第34条)
- 第5章 雑則(第35条―第42条)
- 附則
支給対象になる人
- 以下に規定する旧優生保護法に基づく優生手術等を受けた者及びこれらの手術を受けた日等に配偶者であった者並びにこれらの遺族。旧優生保護法に基づく優生手術等を受けた者の範囲は、旧優生保護法に基づく優生手術等を受けた者に対する一時金の支給等に関する法律と同じだが、配偶者と遺族まで範囲が広げられた。
- 1948年9月11日から1949年6月23日までの間に、優生保護法の一部を改正する法律(昭和24年法律第216号)による改正前の優生保護法第3条第1項又は第10条の規定により行われた優生手術(当該優生手術を受けた者が同項第四号又は第五号に掲げる者に該当することのみを理由として同項の規定により行われた優生手術を除く。)
- 1949年6月24日から1952年5月26日までの間に、優生保護法の一部を改正する法律(昭和27年法律第141号)による改正前の優生保護法第3条第1項又は第10条の規定により行われた優生手術(当該優生手術を受けた者が同項第4号又は第5号に掲げる者に該当することのみを理由として同項の規定により行われた優生手術を除く。)
- 1952年5月27日から1996年3月31日までの間に、らい予防法の廃止に関する法律(平成8年法律第28号)による改正前の優生保護法第3条第1項、第10条又は第13条第2項の規定により行われた優生手術(当該優生手術を受けた者が同法第3条第1項第4号又は第5号に掲げる者に該当することのみを理由として同項の規定により行われた優生手術を除く。)
- 1996年4月1日から同年9月25日までの間に、優生保護法の一部を改正する法律(平成8年法律第105号)による改正前の優生保護法第3条第1項、第10条又は第13条第2項の規定により行われた優生手術(当該優生手術を受けた者が同法第3条第1項第3号又は第4号に掲げる者に該当することのみを理由として同項の規定により行われた優生手術を除く。)
- 前各号に掲げるもののほか、1948年9月11日から1996年9月25日までの間に日本国内において行われた優生手術等(次に掲げる事由のみを理由として行われた優生手術等であることが明らかであるものを除く。)
- 母体の保護
- 子宮がんその他の疾病又は負傷の治療
- 本人が子を有することを希望しないこと。
- 上記に掲げるもののほか、本人が当該優生手術等を受けることを希望すること。
支給額
補償金
1500万円(旧優生保護法に基づく優生手術等を受けた者)
500万円(特定配偶者)
(第4条)
優生手術等一時金
320万円(旧優生保護法に基づく優生手術等を受けた者で、施行日において生存者)(第11条)
優生手術等一時金
200万円(旧優生保護法に基づく人工妊娠中絶等を受けた者であって、施行日において生存者)(第16条)
非課税等
補償金、優生手術等一時金及び人工妊娠中絶一時金の支給を受ける権利は、譲渡し、担保に供し、又は差し押さえることができない(第26条)。非課税である。また、老齢年金、障害年金、生活保護制度の最低生活費などの公的扶助の受給者も、受け取ることができる(第27条)。
支給申請期間
2025年1月17日から2029年1月16日までの5年間(第5条第3項)
出典
参考文献
- 毎日新聞取材班(著)『強制不妊――旧優生保護法を問う』毎日新聞出版、2019年。ISBN 978-4620325774。
- 優生手術に対する謝罪を求める会(編)『〔増補新装版〕優生保護法が犯した罪――子どもをもつことを奪われた人々の証言』現代書館、2018年。ISBN 978-4768458273。
- 米本昌平・橳島次郎・松原洋子・市野川容孝(著)『優生学と人間社会』講談社現代新書、2000年。ISBN 978-4061495111。
- 青井未帆「旧優生保護法の違憲性及びその下で優生手術を受けた被害者への救済立法不存在の違憲性並びに国家賠償法上の違法性について」『学習院法務研究』第13巻、学習院大学法務研究所、2019年1月、1-38頁、hdl:10959/00004561、ISSN 1884-8737、CRID 1050001338015723904。
- 岡村美保子「旧優生保護法の歴史と問題 : 強制不妊手術問題を中心として」『レファレンス』第69巻第1号、国立国会図書館、2019年1月、3-26頁、doi:10.11501/11233894、ISSN 00342912、国立国会図書館書誌ID:029475360。
外部リンク
- 旧優生保護法による優生手術等を受けた方へ - こども家庭庁
- 厚生労働省「旧優生保護法一時金」に関する特設サイト - 厚生労働省
- 優生保護法被害弁護団
- 旧優生保護法を問う - 毎日新聞
- シリーズ「強制不妊」 - ワセダクロニクル




